TEKNIKITEAM
Website Design




Tekniki Team
Tekniki Team is a Vancouver-based start-up specializing in a comprehensive array of computer and IT services. My role was to design a sleek, modern website for Tekniki Team that effectively showcases their diverse offerings while ensuring a user-friendly experience.
PROJECT OVERVIEW


My Role
Product
Duration
UX Research and Design
1 Week
Figma, Figjam, Sketch,
Tools
Responsive Website Design
Design goals
Designing a modern user-centric website that aligns with the business goals.
Enhance the display of a variety of services offered by the Tekniki team in different computer sectors.
Increase website traffic that could potentially be beneficial for the business.
The Process
DISCOVER
The business goals:
I have decided to gather information about the Tekniki Team and review the business goals.
Expand Client Base
Since the business is a new startup, it needs to attract customers and users. There are two target user groups: the general public and other companies that require computer and IT support
Increase Brand Awareness
The Tekniki team needs to establish their presence in the market. To achieve this, they require a digital platform to showcase their values and a comprehensive digital marketing campaign to enhance their online visibility.
Improve Customer Satisfaction
To improve customer satisfaction, they should create a reliable platform for staying in touch with their customers. This will allow customers to feel comfortable reaching out and discussing their concerns.
Competitive Analysis
As part of my research, I performed research on potential competitors and analyzed renowned computer services companies. I aimed to identify how these websites display the key features that these brands offer to their customers so that I could incorporate similar features into the Tekniki team website and deliver an exceptional user experience. But, in the interest of saving time, I did not tabulate my findings and just gathered some notes and screenshots.


DEFINE
Identifying Tekniki team's Users
Individual consumers looking for computer repair services, software installations, and technical support for personal devices.
Small businesses and Startups seeking IT support, managed services, and software solutions to enhance their operations.
Large enterprises Looking for comprehensive IT infrastructure management, cybersecurity, and cloud services.
IT professionals and Developers Seeking technical resources, software tools, and support documentation.
Educational Institutions, In need of IT infrastructure support, e-learning platforms, and network management services.


Tekniki Team Values
Wide ranges of services



Competitive pricing
Offering some free services
Persona
DEVELOP
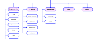
Sitemap
I developed the site map. This is my final site map after a few iterations.
DESIGN
Sketch
Home page
Computer services
IT services
Design services
Contact page
About page


Moodboard
Iterations
Home page
Version 1
Version 2
A Contact details button has been added to the website to direct customers to the contact information section for easier and faster access.
The reviews of former customers of the company have been added to the home page to build trust with the new users.
Version 2
Final Version
A section has been added at the top of the homepage, just after the hero image, to highlight and introduce the business's free services. This section is dedicated to showcasing these services due to their importance..
Computer Services Page
Version 1
Final Version
The list of services' links has been added to the top of the page to provide better access and easy navigation through the computer services section.
A single button at the bottom of the page was somewhat confusing for users. Therefore, this button was replaced with separate buttons in each section of the services to make selecting the desired service easier.
DELIVER
Reflectins
What did I learn?
Simplifying Technical Content: Translating complex technical information into clear, user-friendly language using visuals and simple explanations.
User-Centric Design: Understanding diverse user needs through research and personas to create a site that caters to both tech-savvy and non-tech users.
Effective Navigation: Structuring content with intuitive navigation and logical information architecture to enhance user experience.
Consistent Branding: Maintaining visual design consistency to align with the company’s branding and build trust.
Responsive Design: Ensuring the website is accessible and functional across various devices for a broader audience reach.
User Feedback: Using feedback and usability testing to refine and enhance the website continuously.














































